首页 / 解读 / 详情

突发!蔚来:已报警!

2024-11-23 19:21 来源:证券时报·e公司

蔚来出手!

蔚来法务部:已报警

蔚来法务部微博最新发布消息,称11月22日针对网络流传的蔚来与其他企业资本层面的谣言,公司第一时间报警并获受理。

蔚来法务部微博表示,近几日以来,在某股票平台、微博、抖音、微信公众号、微信朋友圈等多个社媒平台,先后有多个网络账号酝酿、发酵、传播、扩散不实信息,最终形成对蔚来有严重负面影响的资本市场相关谣言。目前已掌握该谣言的全链路推动过程,以及多平台初始传播的相关网络账号信息,并已向警方提交相关证据,公安机关已正式立案调查。

比亚迪辟谣

就在11月22日,比亚迪集团品牌及公关处总经理李云飞在社交媒体辟谣,“网传的比亚迪与蔚来汽车相关的投资及合作信息,为严重不实信息!请大家不信谣,不传谣。”

此前有网传截图显示,一名疑似比亚迪的员工发文称,比亚迪与蔚来合作成立比未来汽车集团。其中,比亚迪占股51%,蔚来占股49%。比未来汽车集团将以165亿元收购蔚来汽车,比亚迪以提供资金和技术的方式支持。收购后,比未来汽车集团直接控股蔚来汽车,但蔚来汽车仍由蔚来集团独立运营。

李云飞辟谣后,蔚来品牌与传播助理副总裁马麟也在社交媒体发文回应,“公司近况挺好,三季度现金流转正,10月毛利进一步提升,12月乐道将破万(辆)。感谢朋友们的关心和支持,我们继续加电。”

刚公布最新业绩

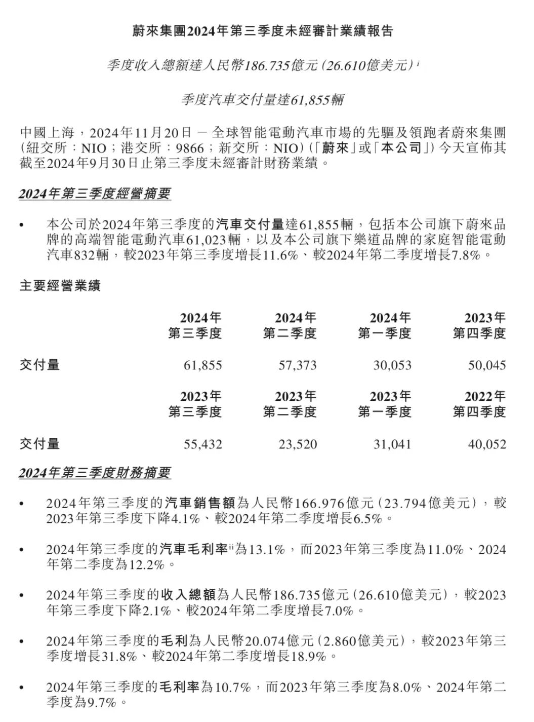
11月20日,蔚来发布了2024年第三季度财报。财报显示,第三季度,蔚来营收为186.7亿元,环比增长7.0%。

财报显示,第三季度,蔚来共交付新车61855台,同比增长11.6%,环比增长7.8%,创历史新高。

蔚来创始人、董事长、CEO李斌表示,今年前三个季度,蔚来品牌在中国30万元以上的纯电汽车市场稳居第一,占据超40%的市场份额。乐道L60的交付也已经开放,其产能将在未来几个月快速爬坡。我们预计第四季度的总交付量将再创新高。

基于此,蔚来在三季报披露的同时,发布了史上最强季度指引,即四季度交付指引为7.2万台至7.5万台,同比增长43.9%至49.9%;四季度营收指引为196.8亿元至203.8亿元,同比增长15.0%至19.2%,两项指引均创历史新高。

李斌还透露道,蔚来定位于高端小车市场的全新品牌“firefly萤火虫”将在NIO Day 2024发布,这将进一步丰富蔚来公司的产品组合。

评论(0)
Baidu
map