e公司
毛军
08-19 16:56
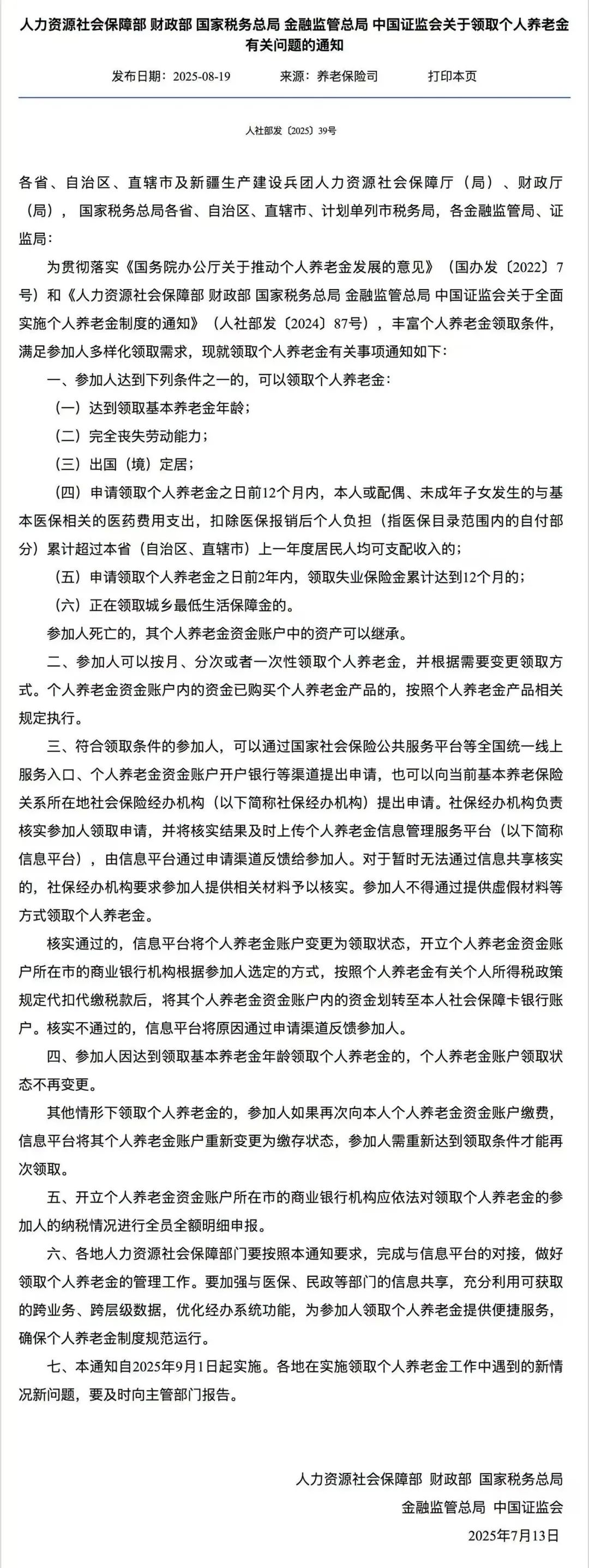
事关个人养老金领取。
8月19日,人力资源社会保障部等5部门对外发布《关于领取个人养老金有关问题的通知》,进一步丰富个人养老金领取情形,明确具体操作办法,自9月1日起开始实施。

个人养老金在什么条件下可以领取?
通知规定,新增3种个人养老金领取情形:
申请之日前12个月内,本人(或配偶、未成年子女)发生的与基本医保相关的医药费用支出,扣除医保报销后个人负担(指医保目录范围内的自付部分)累计超过本省(自治区、直辖市)上一年度居民人均可支配收入;
申请之日前2年内领取失业保险金累计达到12个月;
正在领取城乡最低生活保障金。
此前,参加人符合下列条件之一的,可以领取个人养老金。一是达到领取基本养老金年龄。二是完全丧失劳动能力。三是出国(境)定居。
个人养老金怎么领取?
在此前通过个人养老金资金账户开户银行申请领取的基础上,通知增加国家社会保险公共服务平台、电子社保卡、掌上12333App等全国统一线上服务入口,参加人当前基本养老保险关系所在地社会保险经办机构2类申请渠道。
通知明确,参加人领取个人养老金,可以通过国家社会保险公共服务平台等全国统一线上服务入口、个人养老金资金账户开户银行、当前基本养老保险关系所在地社会保险经办机构等渠道提出申请,由社保经办机构核实。对核实通过的,由个人养老金资金账户开户银行代扣代缴3%个人所得税后,将资金划转至本人社会保障卡银行账户。
通知要求,各地人力资源社会保障部门要按要求,完成与信息平台的对接,做好领取个人养老金的管理工作。加强与医保、民政等部门的信息共享,充分利用可获取的跨业务、跨层级数据,优化经办系统功能,为参加人领取个人养老金提供便捷服务。
附:通知全文

综合自:央视新闻、新华社、人力资源社会保障部官网